先德首页
关于先德
公司介绍
组织架构
发展历程
荣誉资质
绿色低碳报告
实力展示
研发实力
生产实力
服务中心
产品中心
应用领域
新闻动态
企业新闻
行业新闻
联系我们
销售合作
人才招聘
招聘信息
投递简历
0591-62027739
接地研判装置
配电自动化站所终端(DTU)
配电自动化馈线终端(FTU)
户外柱上开关系列
环网柜
高低压开关柜
保护开关
接地研判装置
配电自动化站所终端(DTU)
配电自动化馈线终端(FTU)
户外柱上开关系列
环网柜
高低压开关柜
保护开关
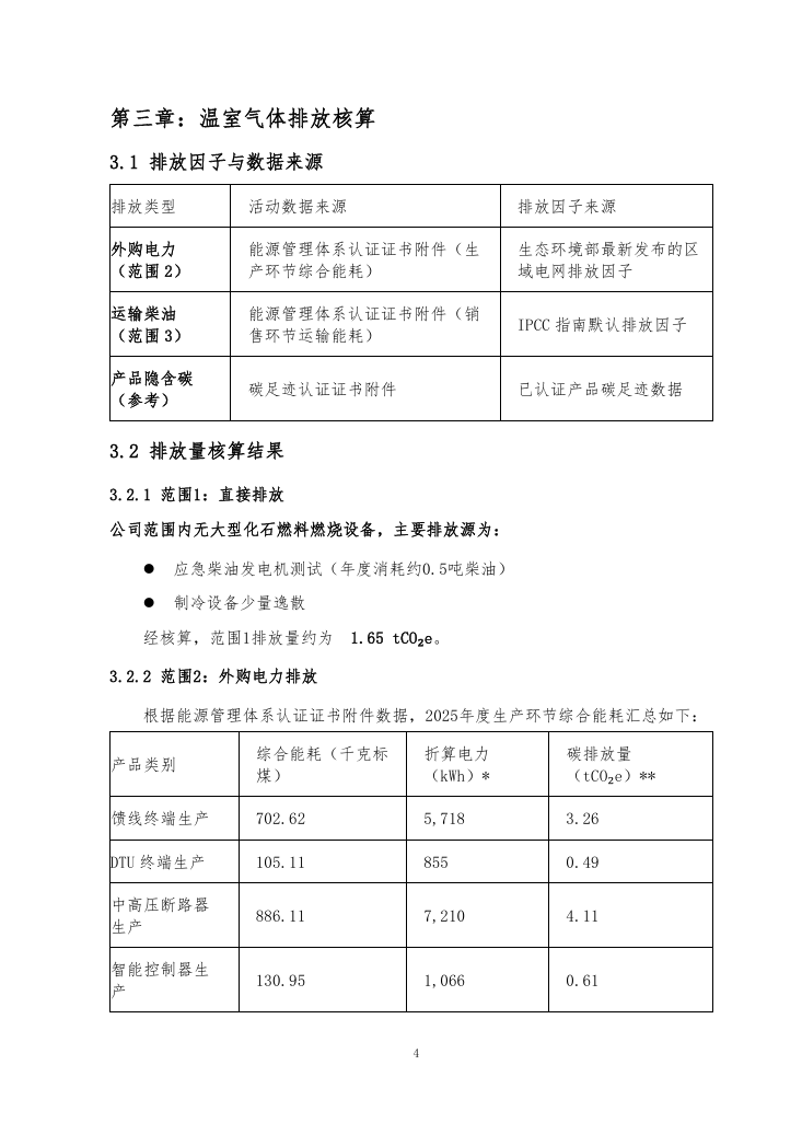
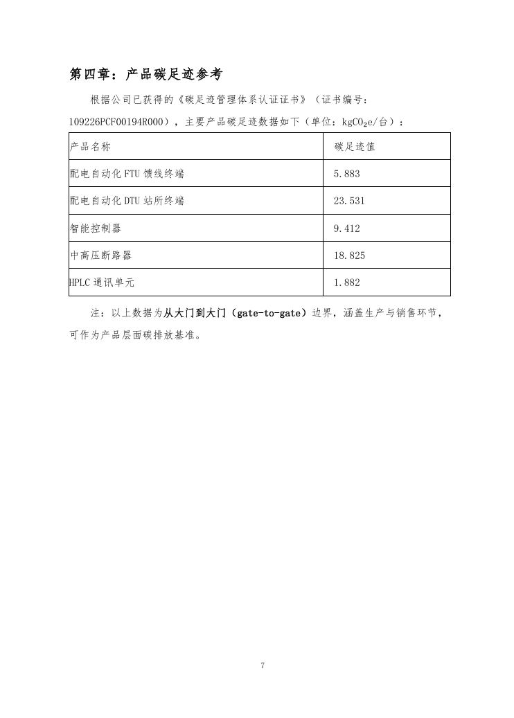
企业温室气体报告
2026-03-19
没有了
ESG(环境、社会公司 治理)报告
返回列表
panmy@xanadutech.cn